Organisatie en medewerkers

Directie

Drs. Dedan Schmidt

Interim directeur-bestuurder

Advisering

Communicatie

Sahar Jahish

Senior communicatieadviseur / Coördinator

Financiële administratie

Aydogan Mutlu

Medewerker projectadministratie

Secretariaat en facilitair management

Annemarie Jäkel

Medewerker secretariaat

Bart de Bruijn

Medewerker secretariaat

Emma Heitbrink

Medewerker Secretariaat

Jaap Top

ICT / Beheer / DTP / Applicatiebeheerder

Lenneke Vernooij

Bestuurssecretaris

Linda Kruis

Hoofd secretariaat & facilitaire zaken

Sam Wilkes

Medewerker secretariaat

Human resource management

Joyce Hooijmans

HR Medewerker

Ruth Limpens

HR-manager

Onderzoekers

Drs. Ahmed Hamdi

Senior onderzoeker en Programmaleider Kennisplatform Inclusief Samenleven

Drs. Fatima Acherrat

Medior onderzoeker

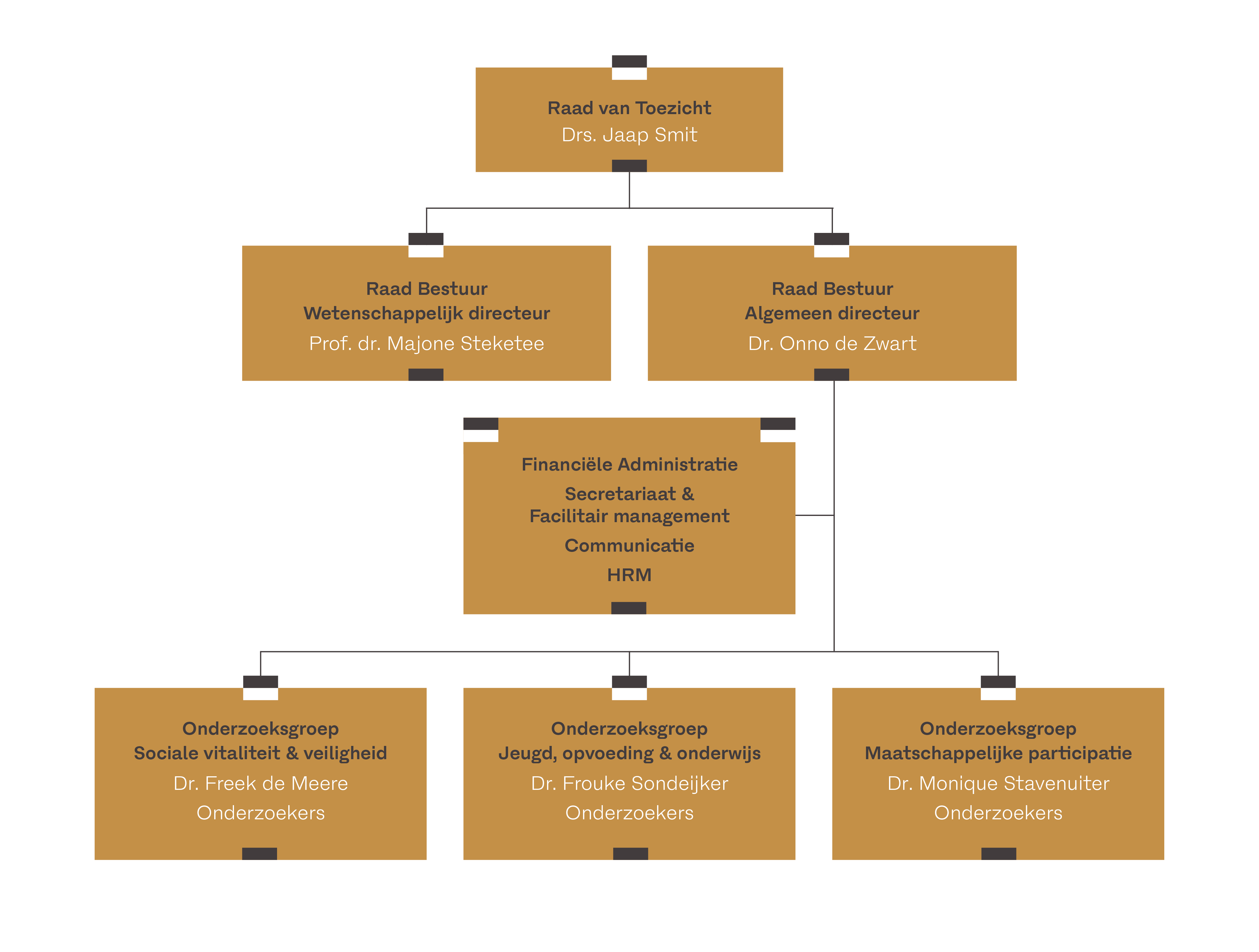
Dr. Freek de Meere

Senior onderzoeker en Hoofd onderzoeksgroep sociale vitaliteit en veiligheid

Dr. Frouke Sondeijker

Senior onderzoeker en Hoofd onderzoeksgroep jeugd, opvoeding en onderwijs

Drs. Hans Bellaart

Senior onderzoeker en coördinator portaal Kennisplatform Inclusief Samenleven

Dr. Monique Stavenuiter

Senior onderzoeker en Hoofd onderzoeksgroep maatschappelijke participatie

Drs. Ron van Wonderen

Senior onderzoeker en themacoördinator Sociale Stabiliteit KIS

Em. prof. dr. Trees Pels

Senior onderzoeker en adviseur kwaliteit KIS

Onderzoeksgroepen en programma’s

We werken in drie onderzoeksgroepen: Sociale vitaliteit en veiligheid, Jeugd opvoeding en onderwijs, en Maatschappelijke participatie. Lees meer over onze onderzoeksgroepen.

Daarnaast voeren we een aantal programma’s uit, waaronder Kennisplatform Inclusief Samenleven (KIS). Binnen dit programma, dat we samen met onderzoeksbureau Movisie uitvoeren, doen we onderzoek naar vraagstukken rond integratie, migratie en diversiteit.

Raad van bestuur en raad van toezicht

De raad van bestuur van het Verwey-Jonker Instituut bestaat uit drs. Dedan Schmidt. De raad van toezicht bestaat uit Jaap Smit (voorzitter), Monique Kremer, Lieke Sievers, Marjolein ten Hoonte, Monaïm Benrida en Bert Ferwerda.